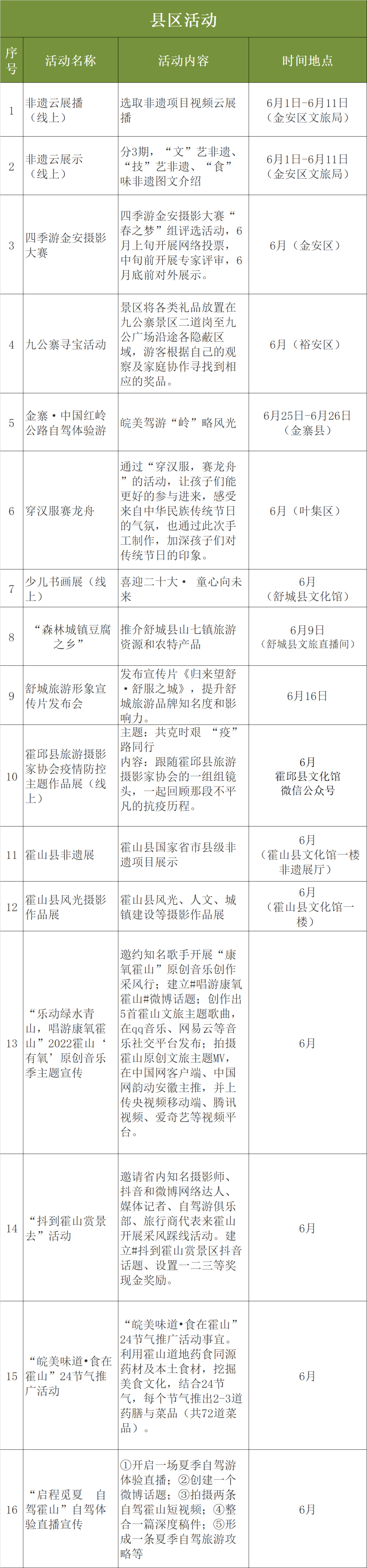
安徽人游安徽 | “月惠”六安,皋城6月文旅活动精彩纷呈 编辑:汤晓雪 来源:六安市文化和旅游局 浏览次数: 次 发布时间:2022-06-07 09:27:19 【字体:小 大】 “六安人游六安”优惠活动本月“六安人游六安”优惠景区点击此处了解详情↓↓↓本月六安市文旅活动 扫一扫在手机打开当前页 【打印正文】 上一篇:【六安人游六安 】今天开始,这些景区对六安人免门票啦! [ 2022-06-07 ] 下一篇:安徽人游安徽 | 阜阳→六安 端午节四天三夜自驾休闲之旅 [ 2022-06-10 ]