全站群
网站首页
六安概况
热点专题
深度报道
六安新闻
视频六安
六安时评
健康教育
图片新闻
财经报道
少儿才艺
科教育人
文旅六安
皋城万象
名人馆
六安社科
妇幼保健
数字报纸
您的位置:
首页
>
六安新闻
六安新闻
不爱学习可能是病?南京开设“学习困难门诊”
“不谈学习,母慈子孝;一到学习,鸡飞狗跳”是当下不少家庭的真实写照。阅读时跳行、跳字,上课坐不住,学习时难以集中注意力……很多家长认为孩子的这些行为是因为不认真、学习能力不够等,事实上这些孩子可能存在“学习困难”。 2月4日,南京市儿童医院“学习困难门诊”开诊,首诊日50个号全部约满。该院儿童保健科主任刘倩琦介绍,学习困难指智力正常儿童在阅读、书写、拼字、表达、计算等方面存在一种或一种以上障碍。已有研究表明,学习困难儿童学习动力不足、学习兴趣差、情绪易波动、自我意识水平低。 目前,该院“学习困...
2021-02-05
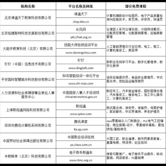
春节期间 上海推十大线上培训平台开展“就地过大年、技能免费学”活动
上海推十大线上培训平台,货真价实派送技能大礼包。上海市人社局供图 电商平台操作、移动营销、网约配送、母婴护理、茶艺、烹饪、西点、美容……上海市人力资源和社会保障局5日发布消息称,携手上海首批征集遴选入围的10家“互联网+职业技能培训”线上培训平台,推出一批免费技能培训课程,自大年三十起开展“就地过大年、技能免费学”活动,欢迎广大劳动者积极参与。 本次活动推出的10家线上培训平台是申城在人社部推荐的54家线上培训平台基础上进行征集,经自主申报、专家评审、社会公示等程序评估推荐的“互联网+职业技能培训...
2021-02-05
作业手机打卡、线上布置任务 家校良性互动岂能依赖手机?
因痴迷手机而影响学习,甚至于自毁前途者大有人在。近日,教育部印发《关于加强中小学生手机管理工作的通知》要求,原则上不得将个人手机带入校园。加强课堂教学和作业管理,不得用手机布置作业或要求学生利用手机完成作业。 这则消息的发布,意味着教育最高主管部门已明确表态,要对纠缠多年的家校“手机大战”问题“动刀”。 “小孩子还没放学,就有家长在群里‘打卡’说线上作业完成了,这不就是你骗我我骗你吗?”说到学校利用手机布置的线上作业,杨先生就气不打一处来。 “临近中考,孩子的课业压力本来就大,再加上家...
2021-02-05
“萌宠”过大年:家庭特殊成员的年货清单
“购置一件新衣服、准备一份零食大礼包、拍一张全家福……”谁能想到,这些年味十足的春节“仪式感”,正在中国家庭特殊成员的身上上演。 红色的幕布下、咔嚓嚓地闪光灯响起,泰迪狗“六六”带上新春主题饰品,拍下一张张新年写真大片。“‘六六’看这里,你最喜欢吃的零食。”广西柳州市叁兒喵摄影工作室里的摄影师罗婷婷拿着相机拍照,不时更换拍摄角度捕捉“六六”的呆萌瞬间。 春节前夕,宠物摄影生意火爆。不少“铲屎官”将带宠物拍全家福列为过年“仪式感”。“90后”宠物摄影师罗婷婷5日介绍说,工作室特意在1月中旬推出...
2021-02-05
多地下调新冠病毒核酸混检价格 每人次最低只要15元
随着春运拉开帷幕,新冠病毒核酸检测已经成为老百姓回乡过年的标配和刚需。近期多地开始下调核酸检测价格,尤其是明确了核酸混合检测的价格大幅下调。据澎湃新闻不完全统计,已有山西、河北、江苏等多地确定或下调核酸混合检测价格,包括陕西、福建在内的省份更是将价格降至15元/次。 国家明确春节返乡人员可采用10合1混采技术开展检测 1月27日,国务院应对新型冠状病毒肺炎疫情联防联控机制综合组印发了《关于有序做好春运期间群众出行核酸检测工作的通知》,通知强调,按照自愿原则,春节期间返乡人员核酸检测可以采取10合1混...
2021-02-05
疫情下过年如何放心“买买买”?做到这些就没问题
牛年春节临近,新冠肺炎疫情还未结束,年货还能放心“买买买”吗?近日,在国家卫生健康委员会在线访谈中,权威疾控专家支招如何科学防护、安心采买。 “采买年货倡导采取线上线下结合的方式,避免因采购导致人群聚集。”北京协和医学院群医学及公共卫生学院执行副院长冯录召说,去商场、超市购买时要尽量错峰,避免拥挤;进出商超时要做好防护,比如戴口罩、接触一些物品后注意手卫生。 冯录召表示,在商超不乘坐密闭式电梯、保持安全距离,结账时采取二维码付款等无接触付款方式,都可以减少与人接触的机会。 购买冷冻食品会...
2021-02-05
网红“玫瑰白菜”包饺子 南京高校给留校学生“花式”送温暖
当天,留校的学生们都收到了一份印有“陪你‘园’汁‘园’味过小年”的特殊餐券。 泱波 摄 吃到由自己学院培育种植、自己老师亲手包的特色水饺是什么感觉?在南京农业大学园艺学院,留校学生们在2月4日小年这一天,收到了一份印有“陪你‘园’汁‘园’味过小年”的特殊餐券。 老教授和大学生一起写春联。 泱波 摄 走进南农大三食堂,一个个忙碌的身影,一盘盘热腾腾的饺子映入眼帘,热闹的场景好似家里过年一般。受疫情影响,今年留校过年的学生比往年都多,为进一步做好留校学生的关心关怀工作,南农大园艺学院联合后勤保...
2021-02-05
国家出手再挤药价“水分” 这些常用药砍出“地板价”
3日,备受关注的第四批国家药品集采公布拟中选结果,拟中选药品平均降价52%。值得注意的是,本轮集采中,注射剂品种大幅增加,还有治疗精神类疾病的药品也纳入其中。 在业内专家看来,未来国产高端仿制药替代原研药市场的进程将加速,与此同时,国内药企也面临着更激烈的创新技术竞争,以及行业洗牌整合。 资料图:浙江安吉自动发药机“上岗” 余丹菲 摄 集采药品价格再“跳水”抗抑郁药物纳入 拟中选药品价格大幅“跳水”仍是本次集采最受关注的亮点。45种纳入采购的药品全部采购成功,平均降价52%。 本批集采,不少抗...
2021-02-05
来点化学反应!化学老师“专属方程式”点燃“火热”期末评语
上学的时候,学生最期待也是最忐忑的两件事,一个是知道考试分数,一个是看到老师评语。在学生的心里,老师评语的分量特别重,一条表扬的评语能让人高兴好长时间。 在这个学期的期末,苏州立达中学初三(19)班的薛磊老师结合自己的教学知识,用不同的化学方程式为全班每位学生分别设计了一条别出心裁的期末评语。今天,我们就来读一读这“点燃”了师生情的化学方程式。 化学方程式 “点燃”火热的期末评语 2021年1月28日,本学期的最后一天,苏州立达中学初三(19)班的每位同学都拿到了班主任薛磊老师精心设计和仔细誊抄的“化...
2021-02-05
尴尬!好友微信删了又加:中断的关系还能接续吗?
信息化时代,微信删除几乎相当于断交,断交后再修复关系,还能回到过去吗?很尴尬吧? --------------- “为什么把我删了呀?我是不是做错了什么?”在把认识几十年的闺蜜小×微信删除后一周,塔庚收到了来自小×的新好友申请,外加一句隐约夹着委屈和不解的询问。 “虽然和她相处很不舒服,但还是拉不下脸割舍掉。”塔庚叹了口气,纠结半天,还是把对方加了回来,并找了个台阶:“不好意思,我家孩子玩手机不小心删除了。” 把好友社交账号删了又加,是件艰难的事情。单方面宣告连接的中断,内心已在挣扎,但删除后又将一...
2021-02-05
首页
上一页
7484
7485
7486
7487
7488
7489
7490
7491
7492
下一页
尾页
共133938条信息/共13394页
转到第
页
新浪微博
官方微信
本页二维码
返回顶部