全站群
网站首页
六安概况
热点专题
深度报道
六安新闻
视频六安
六安时评
健康教育
图片新闻
财经报道
少儿才艺
科教育人
文旅六安
皋城万象
名人馆
六安社科
妇幼保健
数字报纸
您的位置:
首页
>
六安新闻
六安新闻
霍山经济开发区:拉高标杆奋进更高质量发展
为贯彻全省改进工作作风为民办实事为企优环境大会精神,霍山经济开发区着力打造“改革发展先行区、承接转移示范区、高效服务样板区”,奋进更高质量发展。 以改革为抓手,全面释放发展新动能。为实现“重扛工业大旗 重返第一方针”目标,开发区坚持以更深层次改革打造发展新引擎,破解发展桎梏。霍山经济开发区自2018年以来,先后实施了“一县一区”优化整合、社会事务剥离及人事薪酬制度改革等系列改革措施,2022年以“管委会+公司”改革试点为抓手,探索市场化运作,进一步释放发展内生动力,为实现赶超发展提供强大动能。 以...
2022-04-22
莫道桑榆晚 恰是正当时
“你好,我是和平村的志愿者,请配合我们测量体温、戴好口罩......请问你是哪里人?准备到哪去?特殊时期我们需要掌握流动人员信息,请配合.....”在叶集区平岗街道和平村武昌大桥桥头卡点处,一位头发花白的老人身穿红马甲、戴着党徽、拿着小喇叭,正在卡点询问来往车辆的详细信息。 她就是和平村老党员熊先芝,今年76岁了。疫情发生后,她极投身于疫情防控志愿服务,坚守在抗击疫情的第一线,同时也为年轻党员做出了榜样。 冲锋在前,一线坚守 说起熊先芝,和平村的村民都知道,她是一名土生土长的和平村村民,也是一位党龄...
2022-04-22
常州天宁:帮一程,扶一把 民生兜底,托起“稳稳的幸福”
上学路上总被冰冷的水泥栏杆盯梢,闹市老楼里爬不动楼梯的只能隔着窗户看世界,盲道断断续续所以尽量不出门……在城市高速发展的进程中,如何让这些老弱病残、妇女儿童等弱势群体赶上趟儿,相适相宜地融入其间,成为一道喜笑颜开的风景线? 把他们的“急难愁盼”记在心上,做在当下。近年来,常州市天宁区将帮扶弱势群体,搭建完善的民生保障体系建设摆上了更加突出的位置。从打造儿童友好社区,到打造梦想小屋,孩子们的“一米视角”正愈发受到重视;从大板房置换商品住宅,到老小区加装电梯,群众的诉求正渐渐得到解决;从适老化...
2022-04-22
建行烟台分行全面推进落实“金融活市”信贷支持实体经济发展
水母网4月21日讯(通讯员 李鲁锋)经济兴,金融兴;经济强,金融强;金融活,经济活;金融稳,经济稳。2022年,烟台市委市政府构建的“1+233”工作体系、“123456”发展思路体系正在全面推进落实,“金融活市”确定为全市高质量发展“四大战略”之一,并确定了2022年信贷投入“新增百亿”目标任务。 建行烟台分行在烟台银保监分局的指导下,坚持稳字当头、稳中求进,积极践行国有大行担当,坚守服务实体经济本源,围绕全市“1+233”工作体系及“金融活市”战略,充分争取并用好总行、省行政策与资源,加大信贷投放,截止3月末,...
2022-04-22
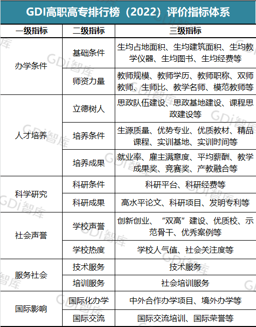
年度重磅!GDI高职高专排行榜(2022)发布
4月20日,广州日报数据和数字化研究院(GDI智库)发布“GDI高职高专排行榜(2022)”,榜单对全国全部1486所高职高专院校(不含香港、澳门和台湾地区)进行评价排行。该榜单也是GDI智库发布的年度系列大学排行榜之一。 教育评价改革在当前教育改革中备受关注。 2020年10月,中共中央、国务院印发的《深化新时代教育评价改革总体方案》,是新中国成立以来的第一个关于教育评价体系改革的文件,也是一次着力解决我国教育评价问题的重大制度突破和体制创新。教育部明确提出,要深化新时代教育评价改革。 2022年是职业教育提质培...
2022-04-22
这里有一份邀请函,拜托你送给全国网友
长江网讯(见习记者臧诗琴) 又上新了!由全国重点新闻网长江网打造的UGC平台“长江头条”,新增自动生成邀请函及邀请码功能。每位用户都可以非常方便地向亲朋好友、同学校友、邻居圈友发送电子邀请函或邀请码,邀请他们入驻长江头条。 长江头条定位于“记录生活 分享美好”,积极推动网络文明建设,营造向上向善、积极健康的网络生态。网友点击收到的邀请函,即可一键入驻长江头条,然后自主发布文字、图片、视频等内容,还可以通过链接或海报方式分享给微信好友、微信群、朋友圈等。 对于成功邀请网友入驻长江头条的用户,平...
2022-04-22
【锦绣太原品牌行】润享·N次方:给你一个不想下班的理由
在这个房子、车子都能共享的时代里,你知道办公室也可以共享吗? 在太原,就有这么一个地方。这里聚集了几十家初创企业、团队,更因为“高颜值”的装修,吸引了众多“网红”在此扎堆。这,就是位于南内环西街的润享·N次方。
2022-04-22
哇!“一句话叫响烟台”金句竟然这么造!
自4月8日起,由烟台市委宣传部、烟台市文明办主办,烟台文明网、胶东在线网站承办的“一句话叫响烟台”烟台市创建全国文明典范城市宣传语征集活动正式启动。 本次活动得到了社会各界的大力支持,组委会陆续收到来自全国各地网友的金句作品,现挑选出12条金句进行展示。也欢迎热爱烟台,有创作才能的小伙伴继续投稿。(注:展示金句和评奖无关,仅供网友欣赏。) 1、手牵手共创文明烟台,心连心同建美丽滨海。 作者:吕立新 2、文明烟台融在心,仙境海岸贵在行。 作者:陈稳稳 3、一城山海美如画,烟台盛开文明花。 ...
2022-04-22
明晚九点,“云”享平潭蓝眼泪!直播间等你→
日前 由平潭融媒体中心策划制作 联合新华社、人民网、新华网 发起的 “云享平潭蓝眼泪”直播 吸引全网超3000万网友 “云观赏”这抹“浪漫蓝” 很多网友在直播间留言 下次再见是什么时候? 来啦来啦! 它又来啦! 4月21日21:00 平潭融媒体中心 将联合 人民网福建、新华网福建、澎湃新闻 福建日报、海博TV FM1007福建交通广播 东南网、海峡都市报、帮帮团V直播 厦门广电、福州日报 福州广播电视台新媒体等 福建省内外多家媒体 在全网开展 “云享平潭蓝眼泪”直播活动...
2022-04-22
重磅!中国首条20000T超大吨位挤压生产线落户凤铝
佛山新闻网讯 记者朱广晖 吴昔芳摄影报道:随着中央控制台启动按钮的开启,超大规格铝棒在机械臂的协助下徐徐升起,运送、加热、剥皮、进料、挤压、淬火……一系列操作全由机械自动完成。4月19日11时,国内首条20000T挤压生产线在广东凤铝三水基地正式投产,制造业强市佛山在“高端智能制造”征程上再迈新台阶。 记者在投产现场看到,在现代化的生产车间内凤铝20000T挤压生产线赫然而立,大型龙门吊、超大规格的铝棒、模具、自动化设备井然有序。当一条宽850mm、壁厚25mm的大规格高端工业材徐徐推出时,现场响起经久不息的掌声,为...
2022-04-22
首页
上一页
11234
11235
11236
11237
11238
11239
11240
11241
11242
下一页
尾页
共133864条信息/共13387页
转到第
页
新浪微博
官方微信
本页二维码
返回顶部