金安区妇幼保健院0-18岁儿童体重管理门诊 本周六(5月24日)开诊
随着社会经济的发展、生活方式的改变以及其他因素的影响,儿童和青少年肥胖率逐年提升,已引起越来越多家长的关注。众所周知,超重和肥胖会引发一系列躯体、心理和社会问题,严重者可影响患儿的身体健康和生活质量,需要及时合理地诊断、评估和治疗。金安区妇幼保健院顺势而为,推出0-18岁儿童体重管理门诊,目的就是为超重及肥胖患者提供全方位的诊疗服务。
金安区妇幼保健院0-18岁儿童体重管理门诊,将根据患儿的具体情况,进行相应的系统检查及多学科评估,并拟定个性化减重方案,综合心理、药物、营养、运动、手术等方法,从而达到有病治病无病减重,实现身心健康的目的。
下面,让我们一起来了解一下关于儿童肥胖的相关知识吧!
1、儿童肥胖是指儿童体内脂肪累计过多,超出正常健康范围。肥胖多以原发性肥胖为主,主要与儿童日常膳食结构不合理、饮食行为不健康、日常不运动、久坐、遗传等因素有关。







二、儿童肥胖会带来以下危害:
1.影响生长及智力发育。体重过重会对骨骼产生较大压力,造成骨骼变形,如脊柱侧弯、扁平足等。还会存在性早熟或性发育延迟的双向风险。除此之外,有大量研究表明,肥胖孩子的智力水平显著低于体重正常的孩子,而且肥胖的程度越重,对认知和智力的影响越大。
2.影响呼吸功能。尤其在运动或睡眠时,容易出现气喘、呼吸困难等症状,甚至在睡眠时,咽部的脂肪组织可能会阻塞气道,导致呼吸暂停。
3.影响血压、血糖及血脂。肥胖孩子的血压、血脂、和血糖水平较高,长期这样,会对心脏和血管造成长期的负担。
4.影响孩子的心理。肥胖孩子往往出现一些心理问题,出现自卑,记忆力和学习能力降低等表现。

三、治疗:

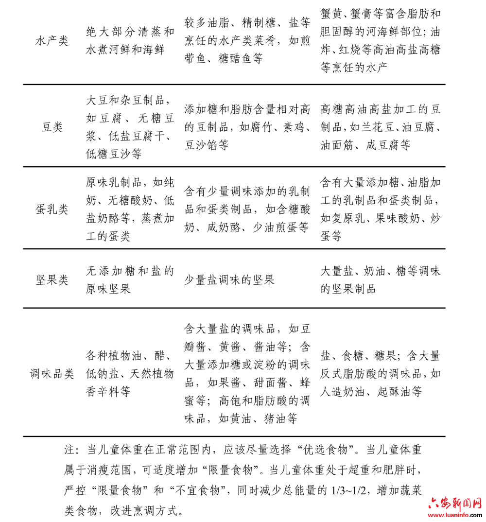
1.饮食原则:减肥≠不吃,儿童正处于生长发育期,更要科学合理地安排孩子的饮食,保证营养均衡。①多吃蔬菜,保证优质蛋白摄入,如鱼虾、禽、蛋、瘦肉、奶及奶制品,大豆及其制品。②减少甜饮料、甜品、油炸食品、零食等高糖高脂食物。③主食要适当增加粗粮并减少精白米面摄入。
2.积极运动:儿童运动是中低强度运动为主,抗阻运动为辅,家长鼓励陪伴孩子运动,增强孩子运动的信心。此外,切忌空腹骑行,以免引发低血糖等并发症,造成健康困扰。



3.充足睡眠:经常熬夜、睡眠不足、作息无规律,可引起内分泌紊乱,脂肪代谢异常,导致“过劳肥”,肥胖儿童应按昼夜生物节律,建议 5 岁以下儿童每天睡眠时间为 10~13 小时,6~12 岁儿童为 9~12 小时,13~17 岁儿童青少年为 8~10 小时。儿童青少年要将每次久坐行为限制在 1小时以内。
4.身心情绪:长期高压,心情不好会促使身体分泌皮质醇等激素,改变食欲,偏好高热量食物,导致体重增加。找出孩子的压力来源,让孩子没有心理负担。
5.中医认为,儿童肥胖多与脾胃功能失调、痰湿内蕴等因素有关。常见的中医证型有:1、脾虚湿盛型:2、胃热积滞型:3、肝郁气滞型:4、痰湿内阻型。
因此在治疗上,以整体辨证论治为核心,将健脾利湿治法作为出发点,注重整体调理,通过中药内服+中医外治的方案来改善体质、调节代谢。
目前常用的中医外治技术,有针灸、耳穴压豆、火龙罐等。加之日常控制饮食和运动,增强脾胃运化功能,从内而外激发孩子身体的自我调节能力,从而达到降脂减重的目的。
四、0-18岁儿童体重管理门诊:
时间:每周三、周六上午(8:00-11:30)
地点:金安区妇幼保健院(六安市儿童医院)2号楼2楼儿科门诊
其它时间上午可至2号楼12楼中医儿科病区就诊
咨询电话:0564-3312127

5月24日开诊当天,咨询、就诊者可享受,免费测量身高、体重、腰围、血压,免费人体成分分析1次。