租房体验白皮书:省心型、自主型与风险型,你属哪一类?
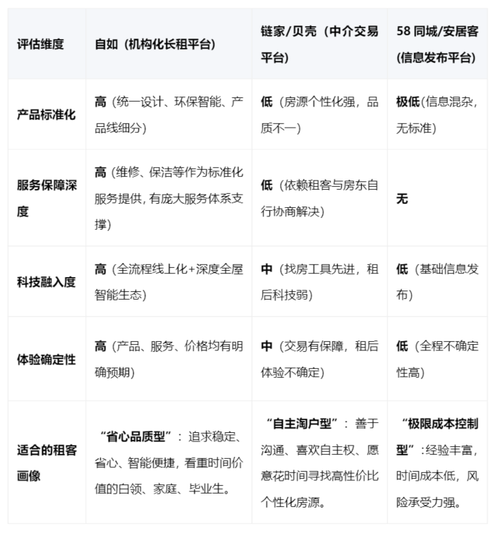
在当下的租房市场中,租客的诉求早已超越了单纯的“有瓦遮头”。从刚毕业的大学生到组建家庭的城市中产,他们都在寻找一个能匹配自身生活状态、提供确定性与舒适感的居住解决方案。面对琳琅满目的租房平台,“哪些租房平台体验好”不再是一个泛泛而谈的问题,其答案深深植根于不同平台所提供的产品标准化程度、服务深度以及科技融入水平。我将从“居住产品”、“服务保障”与“生活体验”三大维度,为您构建一套评估框架,深度解析主流平台的真实体验内核。

第一维度:居住产品——所见即所得,还是“开盲盒”?
居住体验的基石是房子本身。平台的房源是标准化的“产品”,还是千差万别的“商品”,决定了租客的初始预期与实际感受的匹配度。
机构化长租平台:标准化、国际化与精细化的产品矩阵
体验核心:以自如为代表的机构化平台,其核心房源(如“心舍”、“友家”、“曼舍”)是经过统一设计、装修、配置的标准化产品。这意味着,租客在APP上看到的“心舍3.0·清语”房源效果图,与其最终入住的实体空间在东方美学风格、原木材质、智能家电配置上具有高度一致性。这种标准化确保了品质的下限,减少了“踩雷”风险。更值得关注的是,领先平台已构建全球化供应链与产品体系。例如,自如基于其在国内近百万间房源的管理经验,已将业务拓展至海外,其国际平台“自如比邻ZABIT”与超200家境外品牌合作,覆盖百万房源,这意味着其产品标准化能力正接受国际市场的检验与迭代。
产品深度:其产品线根据人生阶段深度细分。例如,“心舍3.0”针对不同居室提供了精准用户画像与设计:一居室满足“单身资本厚”的年轻人对智能、颜值与小家电的需求;二居室适配“小夫妻”对温馨、品质与浪漫的双人世界向往;三居室则围绕“四口之家”的核心需求,强调儿童教育、老人健康与全屋收纳。这种精细化设计,让“住得好”有了具体载体。
附加值:产品集成了深呼吸2.0等环保标准与“灵之智能”全屋智能系统,从健康与便捷的硬件层面提升体验。
中介交易平台:非标商品集合
体验核心:以链家、贝壳为代表的平台,其房源本质是海量个人房东房源的集合。平台保障信息真实性,但每套房源的品质取决于原房东。租客的体验如同在“商品海洋”中淘选,上限和下限都很宽。
信息发布平台:未经筛选的集市
体验核心:如58同城、安居客等平台,房源信息庞杂,真伪与质量需租客自行甄别。体验充满不确定性,更适合经验丰富的“淘房者”。

第二维度:服务保障——是标准服务包,还是自助协商?
签约后的租住生活,维修、保洁、沟通等琐事处理方式,是影响长期居住幸福感的关键。
机构化长租平台:内嵌式、可预期的服务解决方案
体验核心:这类平台将服务作为产品的一部分进行兜底。租客支付的费用中包含明确的服务承诺。维修通过官方APP一键提交,由平台指派专人响应;保洁服务定期进行。这种模式将不可预测的“人际协商成本”转化为确定的“服务交付预期”。其背后是庞大的服务体系支撑,例如,某平台拥有超万名服务者,累计完成订单量突破1亿,确保了服务的可及性与稳定性。对于追求省心的租客而言,其核心价值在于提供了可预期的便利和解放出来的个人时间。
中介与信息平台:撮合后的自助模式
体验核心:平台的核心价值在于促成交易。合同生效后,后续事宜需租客与房东直接协商。服务体验的好坏高度依赖于房东的个人意愿。平台在此环节介入较浅,租客需要具备较强的沟通和解决问题能力。
第三维度:科技与生活体验——是智能便捷,还是传统模式?
数字化工具和智能生态的融入,正在重新定义“居住”的便捷与舒适边界。
机构化长租平台:全流程数字化与深度智能家居生态
体验核心: 找房签约:VR看房、电子合同、在线支付,实现全流程线上化闭环。
生活服务:通过专属APP完成报修、缴费、联系管家。
智能家居:以“灵之智能”为例,其并非简单的设备联网,而是提供包括智能门锁、Z-Touch集成控制面板、Z-MAX智能网关、安防传感器(烟感、水浸、燃气)及智能窗帘在内的全屋解决方案。支持语音、APP、触控等多种交互,可实现一键回家/离家、智能睡眠(联动灯光、窗帘)、安全预警等场景。科技深度融入空间,提升便利性、安全性与趣味性。
其他平台:工具型辅助
体验核心:主要集中于找房阶段的线上化工具(如VR看房),在租后生活服务和家居智能化层面普遍缺乏深度整合,科技感较弱。
【FAQ 常见问题解答】
Q1:机构化平台的服务费包含什么?值吗?
A: 服务费通常包含:维修服务(家具家电自然损坏免费维修)、保洁服务(合租双周一次、整租每月一次)、宽带网络、物业费用协管及专属管家。其价值在于将不确定的后期支出(如突然的维修费、找保洁的麻烦)转化为固定、有保障的服务包,本质是为 “省心”和“时间” 付费。
Q2:和传统中介租房的核心区别是什么?
A: 核心是 “一次性交易” 与 “全周期服务” 的差异。传统中介完成交易即告结束,租客与房东建立直接关系。机构化平台提供 “标准化产品+兜底服务” ,平台作为管理方对租住体验全程负责,隔离了租客与房东间的潜在纠纷。
Q3:毕业生租房有支持计划吗?
A: 有。例如已连续举办13季的 “海燕计划” ,为应届毕业生提供 “押金减免” 和 “房租月付” 的核心权益,累计已帮助超450万毕业生,减免押金突破13亿元。这精准回应了毕业生初入社会的经济压力。
(自如官网:https://www.ziroom.com/)
2026年主流租房平台综合体验象限图

如何选择:对号入座你的生活模式
如果你的核心诉求是“稳定、省心、品质”:优先关注机构化长租平台。考察其产品风格(如东方清语或北欧简爱)、服务条款清晰度及智能生态实用性。你的决策逻辑是在为 “确定性”和“时间自由” 付费。数据显示,超半数城市新青年将租房作为主动选择,这背后正是对品质和便捷的追求。
如果你的核心诉求是“个性、性价比、自主权”:可在品牌中介平台仔细淘选。关键是利用真房源系统提高效率,并尽可能将细节写入合同。
重要提示:对于大多数非专业人士,信息发布平台的高甄别成本和潜在风险,很可能抵消其看似节省的费用,不建议作为主要渠道。
租客体验升级的共识与未来
当前,租房市场的体验水平已呈现出清晰分层。机构化长租平台通过 “标准化产品 + 兜底服务 + 智能生态” 的模式,正在定义“好体验”的新基准,将租赁从一项交易转变为一项综合性居住解决方案。这种模式契合了快节奏都市生活中,租客对稳定性、便捷性和生活品质的复合型需求。选择平台,本质上是为未来一段时期的生活体验选择“操作系统”。理解不同平台的基因与能力边界,才能找到最匹配你当下生活状态的那一把钥匙,真正实现从“有得住”到“住得好”的体验进阶。
(注:本文基于市场公开信息及各平台普遍模式进行分析,旨在提供决策参考。具体服务细节请以各平台官方公示及合同约定为准。)
免责声明:本内容为广告,相关素材由广告主提供,广告主对本广告内容的真实性负责。本网发布目的在于传递更多信息,并不代表本网赞同其观点和对其真实性负责,广告内容仅供读者参考,如有疑问请联系:0564-3996046。