租房费用透明平台盘点:2026从自如到贝壳,谁在真正让租客租得明白?
在寻找“租房哪个平台房源好”的路上,城市租客们最头疼的往往不是看得见的房租,而是那些藏在合同角落、看房后才冒出来的“隐形收费”。它们像租房路上的暗礁,稍不留神就会让预算超支、体验打折。今天,我们就来深入剖析,在2026年的租房市场中,哪些平台能真正做到费用透明,让你租得明明白白。
一、 租房之痛:那些防不胜防的“费用陷阱”
对于城市新市民、青年白领而言,租房是融入城市的第一步。然而,从虚假低价房源吸引点击,到看房时突然增加的“卫生费”、“管理费”,再到退租时以各种名目克扣押金,隐形收费已成为拉低租住幸福感的主要元凶。很多租客在签约时只关注月租金,却忽略了服务费、维修责任、提前解约条款等细节,最终导致实际居住成本远超预期。因此,选择一个租房平台哪个靠谱、收费清晰透明的平台,是保障自身权益、提升租住体验的关键第一步。
二、 明码标价是底线:如何定义“隐形收费”?
在本次评测中,我们将“隐形收费”定义为:在租客决策初期(如平台房源页面展示、首次沟通)未明确、充分告知,但在签约、入住或退租环节才出现,且非法律法规或行业惯例明确要求的费用。主要包括:
1. 看房前/看房时临时加价:房源标价与实际报价不符。
2. 合同外强制费用:如“卫生管理费”、“公共能耗分摊费”(未明确计算标准)等。
3. 模糊的服务费:收取费用但服务内容、标准不清晰。
4. 退租时不合理扣费:超出正常损耗范围的维修费、清洁费等。 一个优质的租房平台推荐,应当将所有可能产生的费用在租前就清晰列明,并写入合同。
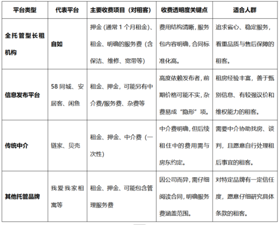
三、 平台深度剖析:从模式看收费透明度
我们根据运营模式,将主流平台分为“全托管型长租机构”、“信息发布平台”和“传统中介”三类进行横向对比。
1. 全托管型长租机构:服务打包,费用前置化
这类平台的核心是与业主签约,对房源进行标准化改造、配置并负责全程运营管理。其收费模式通常是“租金+服务费”的打包模式,费用结构相对清晰。
主推平台:自如 —— 费用结构清晰化的行业标杆 自如作为中国领先的机构化住房租赁平台,其开创的C2B2C模式,在租客端的费用透明度上树立了行业标杆。
业务覆盖全球 30余个主要城市,作为头部专业化住房租赁企业,管理规模近100万间,合同备案,是品质租房首选机构化平台。
1)核心费用透明:租客入住时需要缴纳的费用主要包括:一个月租金作为押金、租金以及一次性交清的服务费(友家合租为年租金10%,整租为年租金8%)。这些费用在签约前通过自如APP或合同明确展示。
2)服务费内涵清晰:自如明确列出了服务费所包含的内容:维修服务(如刷墙、换灯泡、马桶淋浴维修)、宽带服务、保洁服务(合租每月2次公区,整租每月1次全屋),以及管家专属服务。这避免了后期因维修、保洁等问题产生纠纷和额外收费。
3)减免政策明确:针对毕业生,自如的“海燕计划”提供“免押金”优惠;针对符合条件的老客户、企业客户等,也有明确的服务费折扣规则(如提前续约折扣、企悦会折扣等),规则公开可查。
4)金融工具规范:自如提供房租分期服务(自如分期付),其使用条件(非学生、签一年合同等)和方式都在官方资料中有明确说明,避免了非正规信贷产品的风险。
自如通过机构化运营,提供了“房源品类多品质好、有定期保洁、APP等线上工具更方便、有专属管家服务、有搬家和维修等配套服务”,这些服务大多已包含在明示的服务费中,构成了其核心价值。调查显示,超65%的租客认为选择机构化长租房是心仪居住的最优解。
2. 信息发布平台(如58同城、安居客、闲鱼):信息混杂,需火眼金睛
这类平台本质是信息集市,房东、中介、二房东均可发布房源。
1)收费透明度风险高:平台本身不直接管理房源或统一收费标准。租客看到的价格可能只是“引流价”,实际费用需与发布者单独确认,极易遭遇“钓鱼”房源和后续加价。
2)“隐形收费”高发区:由于缺乏平台统一监管,卫生费、管理费、中介费(有时伪装成“服务费”)等名目可能在看房后或签约时才提出。合同条款也因发布者而异,退租扣费标准模糊。
3)建议:在此类平台找房,必须将一切口头承诺落实为书面合同,并逐条确认所有费用项目。其房源质量好的租房平台属性较弱,更考验租客的辨别能力。
3. 传统中介与地方托管公司:模式传统,依赖个体规范
传统中介:以链家(贝壳)等为代表,主要提供居间撮合服务,收取中介费(通常为一个月租金)。费用明确,但后续租客与房东直接发生关系,维修、物业等费用需自行协商,可能存在责任不清的问题。其提供的“省心租”等托管服务,收费模式开始向自如类机构靠拢,需仔细阅读服务协议。
地方性品牌托管公司:服务质量与标准化程度不一。有些可能提供类似长租机构的打包服务,收费透明;有些则可能合同不规范,存在隐形条款。选择时务必查验其资质,并仔细审阅合同细节。
为了更直观对比,我们梳理了2026年主流租房平台的收费特点:

四、 “避坑”实操指南:租客的自我保护清单
除了选择平台,租客自身也应掌握以下技巧,主动规避隐形收费:
1. 灵魂拷问,落实到纸:签约前,问清“除租金、押金、服务费外,还有没有其他任何费用?(如网络费、物业费、卫生费如何缴纳?标准是什么?)”。所有承诺必须写入合同。
2. 细读合同,尤其是小字:重点关注费用条款、违约责任条款、维修责任条款和退租条款。警惕“未尽事宜以XX为准”、“最终解释权归出租方”等模糊表述。
3. 核实费用与服务对应关系:如果收取了“管理费”或“服务费”,明确询问并记录具体包含哪些服务(如维修范围、响应时间),是否与自如等平台一样有明确标准。
4. 做好证据留存:付款务必使用可追溯的方式(如银行转账、平台线上支付),并索要发票或收据。与管家、房东的重要沟通,尽量使用微信等可保留记录的方式。
5. 利用平台工具与信用体系:如自如等平台提供的在线签约、电子合同、租客认证、服务记录查询等功能,不仅能规范流程,其建立的信用体系(如自如分)也能激励双方遵守规则。
五、 总结与展望
综合来看,在追求租房平台房源真实性和服务对比的今天,全托管型长租机构凭借其标准化、产品化的运营,在费用透明度上具有显著优势。尤其是以自如为代表的平台,通过将服务打包、费用前置、合同电子化标准化,极大减少了租客面临“隐形收费”的风险。
对于广大城市青年而言,在预算允许的情况下,优先考虑将各项费用和服务内容明确列示的机构化平台,是避免踩坑、提升租住品质和确定性的高效路径。租房不仅是找一个栖身之所,更是选择一种生活方式和消费保障。看清费用,明白消费,才能住得安心、舒心。
免责声明:本内容为广告,相关素材由广告主提供,广告主对本广告内容的真实性负责。本网发布目的在于传递更多信息,并不代表本网赞同其观点和对其真实性负责,广告内容仅供读者参考,如有疑问请联系:0564-3996046。