安徽疾控发布重要提醒:新型冠状病毒感染者居家指南
安徽疾控发布重要提醒
新型冠状病毒感染者居家指南
01
感染了新型冠状病毒,居家隔离治疗还是到医院治疗呢?
(1)符合以下条件可以居家隔离治疗:
①无症状或症状较轻,且未合并严重基础疾病;
②基础疾病处于稳定期,无严重心肝肺肾脑等重要脏器功能不全等需要住院治疗情况。
(2)符合以下条件应该到医院治疗:
①出现呼吸困难或气促;
②经药物治疗体温持续高于38.5℃,超过3天;
③原有基础疾病明显加重且不能控制;
④儿童出现嗜睡、持续拒食、喂养困难、持续腹泻/呕吐等情况;
⑤孕妇出现头痛、头晕、心慌、憋气等症状,或出现腹痛、阴道出血或流液、胎动异常等情况。
如出现上述情况,可通过自驾车、120救护车等方式,到相关医院进行治疗。
02
居家隔离治疗对居住环境有何要求?
在条件允许情况下,居家隔离治疗人员尽可能在家庭相对独立的房间居住,使用单独卫生间。
03
新型冠状病毒感染者居家隔离治疗时需要哪些物品?
(1)家中应当配备体温计、纸巾、口罩、一次性手套、消毒剂等个人防护用品和带盖的垃圾桶、垃圾袋。
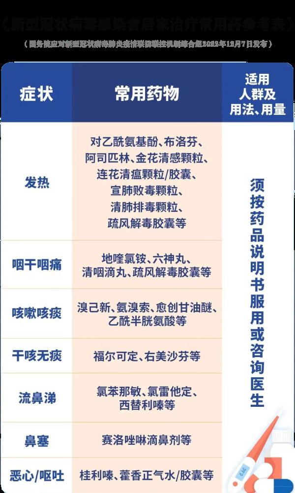
(2)有症状的感染者可以查阅《新型冠状病毒感染者居家治疗常用药参考表》,购买退热、止咳等对症治疗药物。

(3)有基础疾病的感染者应储备一些治疗基础疾病的药物。
04
居家隔离治疗期间有哪些要求?
居家隔离治疗的感染者要做好健康监测和对症治疗,控制外出,按相关防疫要求进行抗原自测和结果上报,避免污染其他人可能接触的物品或场所,防止家人或同单元、同楼栋的邻居感染。
05
居家隔离治疗时如何进行健康监测?
感染者每天早、晚各进行1次体温测量和自我健康监测,如出现发热、咳嗽等症状,可进行对症处置或口服药治疗。
06
轻症感染者如何进行对症治疗?
如出现发热、咳嗽等症状,可进行对症处置或口服退热、止咳等控制症状的药物治疗。
服药时,需按药品说明书服用,避免盲目使用抗菌药物。
有需要时也可联系基层医疗卫生机构医务人员或通过互联网医疗形式咨询相关医疗机构。
无症状者无需药物治疗。
不要同时服用两种或两种以上的感冒药,不要过量服药。退烧药与感冒药尽量不要叠加使用。
07
如患有高血压、糖尿病等基础疾病,是否需要改变正在使用的基础疾病治疗药物剂量?
如患有基础疾病,病情稳定时,无需改变正在使用的基础疾病治疗药物剂量。
08
新型冠状病毒感染者居家隔离治疗期间能否外出?
每位公民都有防止传染病传播的义务和责任,新冠感染染者非必要不外出,不接受探访。
09
新型冠状病毒感染者如确需外出就医,还需要做防护吗?
为了防止新型冠状病毒的传播,新型冠状病毒感染者外出仍然要全程做好防护,戴口罩、一次性手套,尽可能避免唾液、痰液等污染他人可能接触的物品或场所,点对点到达医疗机构,就医后点对点返回家中,尽可能不乘坐公共交通工具。
10
居家隔离治疗期间如何做好防护,避免家人被感染?
(1)尽量不与其他家庭成员接触,必须接触时,都要戴口罩,戴一次性手套(缺少一次性手套,可在接触前规范洗手或手消毒);
(2)每天定时开窗通风,保持室内空气流通,不具备自然通风条件的,可用排气扇等进行机械通风;
(3)做好卫生间、浴室等共享区域的通风和消毒;
(4)准备食物、饭前便后、摘戴口罩等,应当洗手或手消毒;
(5)咳嗽或打喷嚏时用纸巾遮盖口鼻或用手肘内侧遮挡口鼻,将用过的纸巾丢至垃圾桶;
(6)不与家庭内其他成员共用生活用品,餐具使用后应当清洗和消毒;
(7)居家隔离治疗人员日常可能接触的物品表面及其使用的毛巾、衣物、被罩等需及时清洁消毒,感染者个人物品单独放置;
(8)如家庭共用卫生间,居家隔离治疗人员每次用完卫生间均应消毒;若居家隔离治疗人员使用单独卫生间,可每天进行1次消毒;
(9)感染者用过的纸巾、口罩及其他生活垃圾应单独存放,每天清理,清理前应用含有效氯1000mg/L的消毒剂喷洒至完全湿润,然后扎紧塑料袋,避免出现遗洒,由同住人佩戴N95口罩并戴乳胶手套将垃圾放至社区指定位置;
(10)被唾液、痰液等污染的物品随时消毒。
11
哺乳期母亲感染了新型冠状病毒,是否可以继续母乳喂养婴儿?
如居家隔离治疗人员为哺乳期母亲,在做好个人防护基础上,可继续母乳喂养婴儿,建议用挤奶器人工挤出母乳后,交由其他未被感染的家庭成员进行喂养。
12
居家隔离治疗期间需要进行抗原检测吗?
居家隔离治疗人员需根据相关防疫要求进行抗原自测和结果上报。
可通过药品网络销售电商等购买抗原检测试剂,也可通过所在的社区(村)或辖区基层医疗卫生机构协助购买抗原检测试剂。
可以按照说明书要求和流程自己进行检测和结果判读,也可以联系基层医疗卫生机构签约服务医务人员,在其远程指导下完成检测和结果判读。
13
新型冠状病毒感染者居家隔离治疗什么时候结束?
症状明显好转或无明显症状,自测抗原阴性并且连续两次新型冠状病毒核酸检测Ct值≥35(两次检测间隔大于24小时),可结束居家隔离治疗,恢复正常生活和外出。
14
基层医疗卫生机构可以提供哪些帮助呢?
公众应了解基层医疗卫生机构公开咨询电话。基层医疗卫生机构24小时值班,必要时可提供核酸抗原检测指导;对有需要的人员给予必要的对症治疗和口服药指导;指导急危重症患者做好应急处置,并协助尽快闭环转运至相关医院救治;告知居家隔离治疗人员心理热线。
15
如果感到焦虑、担心等,应如何处理?
焦虑、压力大等反应是对突发事件的正常反应,要接纳、允许自己有这些情绪,并适当宣泄情绪。可以通过深呼吸放松、音乐放松、冥想及做一些自己感兴趣的事情等减轻压力。可通过与家人、朋友电话、网络交流和沟通,获取社会支持。不要采取指责抱怨、发脾气、冲动等不良反应应对方式,特别不要试图通过烟酒来缓解紧张情绪。需要帮助时,可拨打心理咨询热线或寻求心理医生帮助。
转自:安徽疾控