六安市医保局最新公布
致全市购买“双通道”药品参保群众的一封信
广大参保群众:
大家好!
为贯彻落实国家、省医疗保障局关于规范药品外配处方管理的要求,全面加强处方流转全流程监管,更好保障参保人员就医购药,自2025年1月1日起,配备“双通道”药品的定点零售药店均需通过电子处方中心流转“双通道”药品处方,不再接受纸质处方”。
凡是需到定点药店外购“双通道”药品的,必须凭医保电子处方(支持将电子处方打印成纸质处方,方便老年人等有需求的参保人)到“双通道”定点药店购药报销。为此,我们将如何使用电子处方购药流程告知如下:
第1步:定点双通道医疗机构就诊。参保人使用社保卡、医保电子凭证(医保码)等相关证件到定点医疗机构就诊,通过相关责任医师诊断后开具电子处方,医院药师审方后,医疗机构将电子处方上传至医保信息平台电子处方流转中心。
第2步:定点双通道药店购药。参保人或委托代理人到药店后,出示社保卡、医保电子凭证(医保码)等相关证件,药店药师审核通过参保人电子处方单后扫码结算报销。
第3步:取药。完成结算后,参保人即可取得药品。
如果您想线上查询电子处方相关情况,请登录“安徽医保公共服务”微信小程序:

第1步:激活医保电子凭证。通过微信/支付宝/皖事通搜索“安徽医保公共服务”,登录后选择“六安”专区激活医保电子凭证(医保码)。
第2步:获取责任医师开具的电子处方。参保人登录“安徽医保公共服务”微信小程序,选择“六安”专区后下拉找到“医保电子处方流转”进入“电子处方流转”功能,可以看到所有的电子处方单,点击“定点医药机构查询”可以看到医院和药店的信息。
六安市“双通道”药品定点医疗机构名单

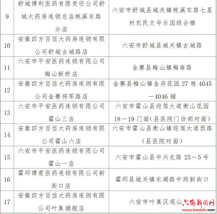
六安市“双通道”药品定点零售药店名单


扫一扫在手机打开当前页